电话:0532-58086226
联系人:乔经理:15653283896,刘女士:18954274291
邮箱:sdxatahkj@163.com
地址:山东省青岛市高新区火炬路88号 31号楼101户
山东鑫安泰安环科技有限公司项目信息公开一览表 | |||
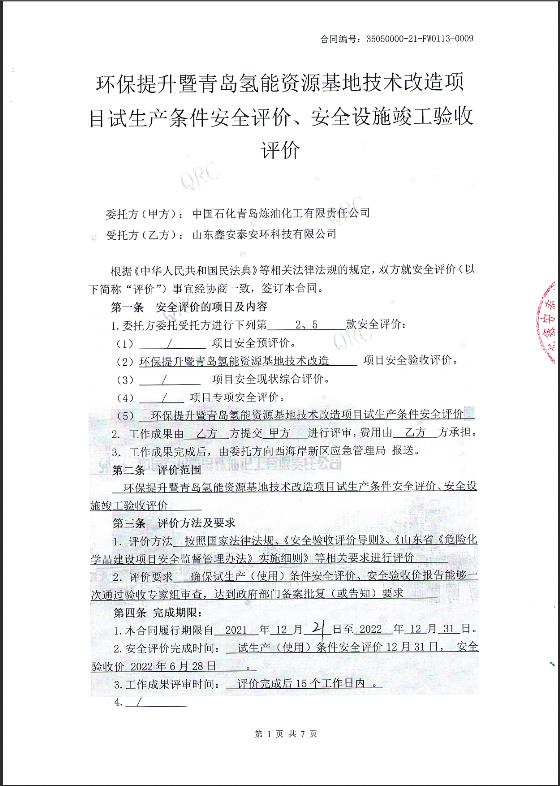
项目名称 | 中国石化青岛炼油化工有限责任公司氢能资源基地适应性改造项目安全评价报告 | ||
所属行业 | 石油加工业,化学原料、化学品及医药制造业 | ||
项目单位:中国石化青岛炼油化工有限责任公司 注册地址:山东省青岛市黄岛区(开发区)千山南路827号 法人代表:刘训书 注册资本:伍拾壹元整 经营范围:苯乙烯、自油原料、轻烃、C5、轻石脑油、抽余油、燃料油、重芳烃、MTBE、丙烷、丙烯、粗三甲苯、商品干气、混合二甲苯、苯、聚丙烯、硫磺、石脑油、柴油、煤油(含航空煤油、3号喷气燃料)、汽油、液化气(含车用液化气、饱和液化气)、焦炭、沥青、碳十粗芳经、粗白油、苯乙烯焦油;氢燃料电池用氢气、甲苯、碳十重芳烃、工业白油、涤纶低弹丝油剂、有机热载体和变压器油加工、运输;码头及其他港口设施服务∶为船舶提供码头设施(安全生产许可证,港口经营许可证,铁路危险货物托运人资质证书有效期限以许可证为准)。工程、设备和材料生产、加工;仓储、营销及相关技术开发、转让;土地、储罐、停车场设施租赁∶公用工程;码头及设施对外租赁;货物进出口。(依法须经批准的项目,经相关部门批准后方可开展经营活动)。 。 项目投资:总投资483.1万元。 项目简介:青岛炼化于2020年12月投资建设“环保提升暨青岛氢能资源基地技术改造项目”。该项目共分两期建设,一期建设一套多通道旋转阀式PSA系统(处理量0-3600Nm³/h)、原料气压缩机1台、氢气膜压机1台(设备最大处理量1500Nm³/h,一期使用的最大处理量1000Nm³/h),充装站新建充装柱4台、防雨罩棚1座、防爆墙1座,配套设置与氢能资源基地项目相关的公用工程及系统配套设备设施等,氢能资源基地一期项目已于2022年5月完成安全设施竣工验收,正式投产。氢能资源基地二期项目不再进行建设。 根据市场需求及生产工艺设置,青岛炼化拟在氢能资源基地项目基础上投资建设“氢能资源基地适应性改造项目”,该项目不新增劳动定员,技术人员、辅助人员和生产人员依托氢能资源基地一期项目生产班组。该项目安全管理依托青岛炼化的安全管理体系。 中国石化青岛炼油化工有限责任公司已取得《危险化学品安全生产许可证》,证书编号:鲁WH安许证字[2021]000017号(青西),有效期:2021年9月11日至2024年9月10日,许可范围中氢气1200吨/年。该项目建成后,青岛炼化氢能资源基地产能可达3000Nm³/h燃料电池氢气(2250吨/年),故应按要求申请换发危险化学品安全生产许可证。 氢能资源基地项目位于青岛炼化厂区中东部,加氢裂化装置南侧和二制氢装置东侧,南侧和东侧为厂区围墙。区域内北侧为PSA装置区,中部自西向东依次为原料气压缩机、氢气膜压机,区域内东侧为氢气充装站,区域内南侧为该项目的新增液驱式氢气压缩机。 该项目西侧为空地,南侧为厂内15号路,路南为厂区围墙,东侧为氢能资源基地一期项目充装站,充装站东侧为厂区围墙。 | |||
项目地址 | 西海岸新区黄岛街道办事处千山南路827号青岛炼油化工有限责任公司厂区内 | ||
项目负责人 | 王涛先 | 评价类型 | 安全预评价 |
评价组成员 | 魏倩、丁凌龙、张明远、张忠平、于在生 | ||
报告编制人 | 王涛先 | ||
报告校核人 | 张明远 | 报告内审人 | 张飞云 |
技术负责人 | 尹凡 | 过控负责人 | 朴飞 |
现场开展工作情况 | |||
工作日期 | 主要工作人员 | 主要工作任务 | |
2022.01.10 | 张明远 | 初访 | |
2022.09.30 | 张明远、王涛先 | 现场考察 | |
评价报告完成时间 | 2022年10月 | ||
其他需要公开的信息 | |||





