电话:0532-58086226
联系人:乔经理:15653283896,刘女士:18954274291
邮箱:sdxatahkj@163.com
地址:山东省青岛市高新区火炬路88号 31号楼101户
山东鑫安泰安环科技有限公司项目信息公开一览表 | |||
项目名称 | 山东壳牌石油有限公司潍坊市坊子区潍安路加油站经营危险化学品安全现状评价 | ||
所属行业 | 危险化学品储存经营 | ||
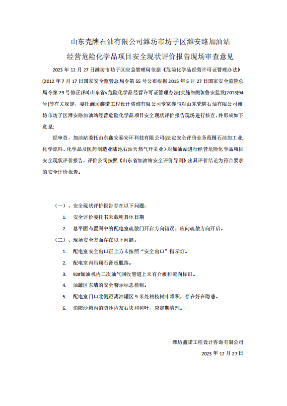
项目单位:山东壳牌石油有限公司潍坊市坊子区潍安路加油站 该加油站于2012年6月27日取得了由潍坊市公安消防支队下发的《建设工程消防验收意见书》(潍公消验【2012】第0054号)。 该加油站已取得危险化学品经营许可证(登记编号:鲁潍危化经[2021]004001号,经营方式:带有储存设施的经营,许可范围:柴油、汽油,有效期:2021.01.09-2024.01.08)。 加油站已取得成品油零售经营批准证书(编号:鲁油零售证书第3707043014号,有效期:2021.12.01-2026.12.01)。公司委托有危险化学品运输资质的单位进行汽油、柴油的运输。 站内主要经营储存设施具体包括:加油机4台(2台柴油四枪单油品加油机、1台92#四枪单油品加油机、1台92#/95#四枪双油品加油机),站房1座(2F,占地面积133.56㎡,2F闲置),危废间1座(1F,占地面积5m3),车棚1座,罩棚1座(高9.25m,占地面积805.2㎡),埋地卧式储罐4个(20m3埋地95#汽油储罐1个,30m3埋地92#汽油储罐1个,30m3埋地柴油储罐2个,储罐均为S/F双层储罐)以及加油油气回收系统,卸油油气回收系统和三次油气回收系统。加油站设带有高液位报警功能的液位仪和紧急切断按钮。该站油品总储量达到80m3(柴油折半计算),根据《汽车加油加气加氢站技术标准》(GB50156-2021)的规定,该站被划为三级加油站。 | |||
项目地址 | 山东省潍坊市坊子区潍安路2.5公里路东 | ||
项目负责人 | 王晓然 | 评价类型 | 安全现状评价 |
评价组成员 | 张娜、赖润华、潘斌、刘俊霞、丁凌龙 | ||
报告编制人 | 王晓然 | 报告审核人 | 刘俊霞 |
报告校核人 | 张娜 | 报告内审人 | 张崭 |
技术负责人 | 尹凡 | 过控负责人 | 朴飞 |
现场开展工作情况 | |||
工作日期 | 主要工作人员 | 主要工作任务 | |
2024.4.13-2024.4.16 | 王晓然 | 现场勘验、报告编制 | |
2023.10.27 | 刘俊霞 | 现场勘验 | |
2023.10.11-2023.10.28 | 赖润华 | 资料收集 | |
2023.11.04 | 丁凌龙 | 报告校验 | |
2023.10.11-2023.10.28 | 潘斌 | 资料分析 | |
2023.10.11-2023.10.28 | 张娜 | 资料分析 | |
2023.11.13 | 张崭 | 报告内审 | |
2023.11.16 | 尹凡 | 报告技审 | |
2023.11.20 | 朴飞 | 过控审核 | |
评价报告完成时间 | 2023.12.28 | ||
其他需要公开的信息 | |||









